Western Blot(WB)是验证蛋白质亚细胞定位的经典半定量方法。它并非像免疫荧光那样直接“看到”位置,而是通过分离不同的细胞组分,检测目标蛋白在哪些组分中富集,从而推断其定位。
细胞通过物理或化学方法分离成不同的亚细胞组分(如细胞核、细胞质、细胞膜、线粒体、内质网,高尔基体等),随后对每个组分进行WB检测,分析目标蛋白的富集程度,并与对应组分的标志蛋白(marker)对比,判断其主要定位。
样品制备的目标是保持亚细胞组分的纯净度及蛋白原始定位。根据目标蛋白是否已有定位信息,可采用不同策略:
目标蛋白定位未知
第一阶段:初步筛选——四大基本组分
如果蛋白定位未知,则应该先从细胞的核心组分分离开始,这可以帮我们将蛋白的定位缩小到一个细胞组分。建议从细胞核、细胞浆、细胞器和细胞膜四大组分入手,覆盖细胞主要区域。通过差速离心法或使用Invent柱式法质膜及组分分离试剂盒(InventCat#SM-005动物,SM-005-P植物),可高效、纯净地一次性获得这些组分。
操作与解读:
1.分离后使用标志物验证分离纯度,再检测目标蛋白。
2.总蛋白裂解液作为对照,确认WB系统正常。
3.若目标蛋白主要出现在核组分,可能为核蛋白;在胞浆组分,可能为可溶性胞浆蛋白或骨架相关蛋白;在细胞膜或细胞器组分,则需进入第二阶段深入分析。
第二阶段:精细定位——深入探究
根据第一阶段的发现,进行更有针对性的分离。
1.若目标蛋白富集于细胞器组分,可进一步分离线粒体(Invent Cat#MP-007)、内质网(Invent Cat# ER-036)、高尔基体(Invent Cat# GO-037)、溶酶体(Invent Cat# LY-034)等,推荐使用Invent细胞器分离系列试剂盒,操作简便,提取纯度更高。
2.若富集于细胞膜组分,还可进一步分离脂筏(Invent Cat# LR-042)或突触体(Invent Cat# SY-052),以确认其在细胞膜上的具体位置。
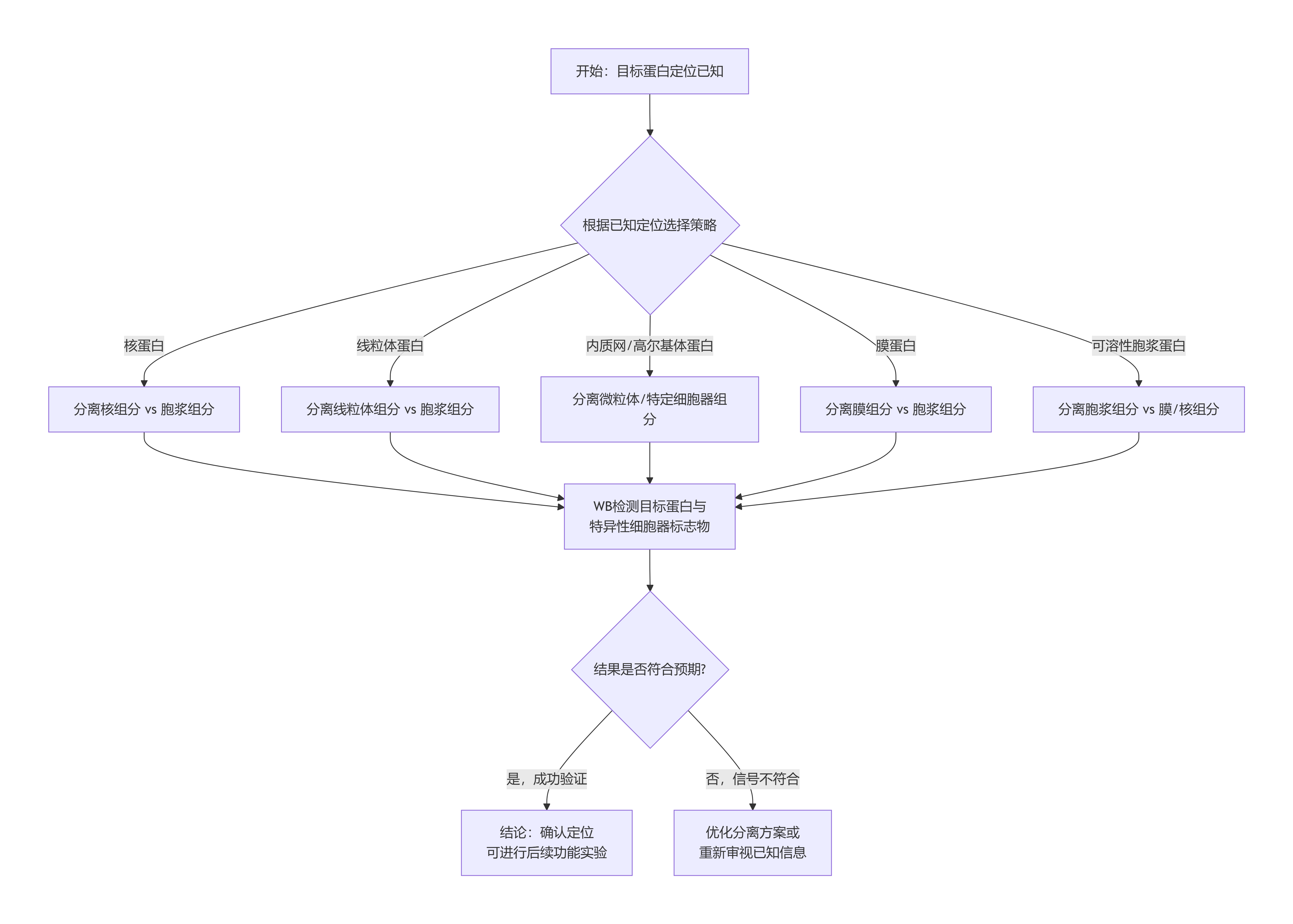
实验策略总结与流程图

目标蛋白定位已知
若目标蛋白的亚细胞定位已经通过前期实验(如文献报道、数据库信息或大规模的筛选结果)已知时,进行Western Blot验证的目的就变得更具针对性。此时的实验目的不再是“发现”,而是 “确认”和 “深入探究” 。如以下研究案例
*验证核蛋白定位
实验设计:分离核组分与胞浆组分进行对比。
关键标志物:
核内参:Lamin A/C, Lamin B1
胞浆内参:GAPDH, Tubulin, Actin
预期结果:目标蛋白的信号应与核内参条带一致,主要出现在核组分中。在胞浆组分中应几乎看不到信号(或信号非常弱)。
深入实验:如果需要,可使用更精细的核组分分离试剂盒进一步区分核基质和不溶性组分(主要是核膜和核酸相关蛋白)。检测不同处理(如药物刺激、信号通路激活)下,蛋白是否发生“核质穿梭”。

(A) Human U87 and U251 glioblastoma cells were seeded either as monolayers (2D) or on top of Cultrex (3D) to generate capillary-like structures. Subcellular fractionation was performed to isolate the cytosol and nuclear fractions(Invent Cat# SC-003) from 2D or 3D cells.Representative blots for YAP1, Fibrillarin and GAPDH are presented from three independent fractionations. (B) Cytosolic (Cyt) and nuclear (Nuc) fractions were isolated from U87 glioblastoma cells seeded on Cultrex and treated with either vehicle or 10 μM of the indicated Hippo pathway inhibitors for 24 h. Representative blots for YAP1 and Fibrillarin are presented from two independent fractionations
*验证线粒体蛋白定位
实验设计:分离线粒体组分与胞浆组分(或总裂解液)进行对比。
关键标志物:
线粒体内参:COX IV, VDAC1, SDHA
胞浆内参:GAPDH, Tubulin, Actin
预期结果:目标蛋白应与线粒体内参共富集。
*验证内质网或高尔基体蛋白定位
实验设计:使用特异性试剂盒分离内质网/高尔基体。
关键标志物:
内质网内参:Calnexin, GRP94, PDI
高尔基体内参:GM130, Golgin-97
预期结果:目标蛋白应与对应的细胞器内参共富集。
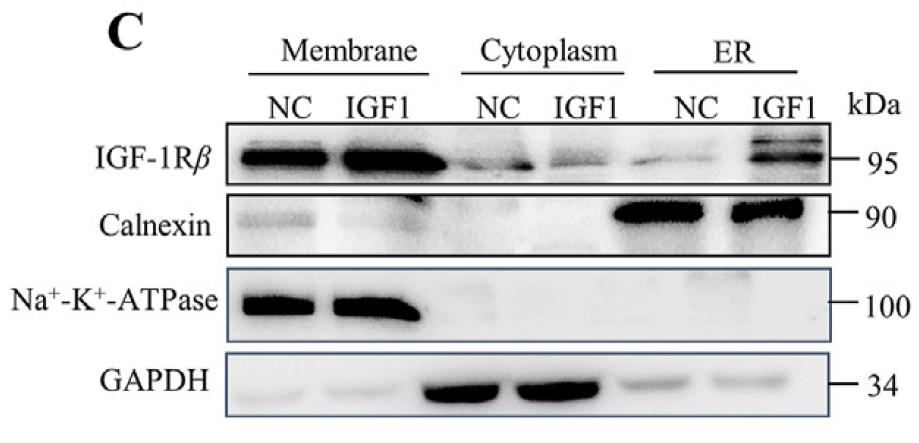
*验证细胞膜蛋白定位
实验设计:进行 膜-浆分离,即分离膜组分与胞浆组分。
关键标志物:
膜内参:Na+/K+ ATPase, E-cadherin
胞浆内参:GAPDH, Tubulin, Actin
预期结果:目标蛋白应在细胞膜组分中富集。

Western blot assay of IGF-1Rb extracted from the cell membrane(Invent Cat SM-005), the cytoplasm, and the ER fraction (Invent Cat ER-036)in HepG2 cells.
实验策略总结与流程图

1.定量:使用BCA或Bradford法对每个组分的蛋白进行定量。
2.制样:将定量好的蛋白,与上样缓冲液混合,煮沸变性(膜蛋白可选用37℃孵育30分钟或70℃水浴),分装保存以备后续使用。
3.上样:每个组分取等体积等质量的蛋白样品(一般15-20μg),上样到SDS-PAGE胶。
4.设立对照: